![]() |
![]() |
![]() |
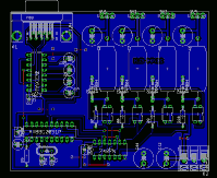
| Schaltplan | Board | Maske: PS (80K), PDF (170K) |
Schaltplan und Board im Eagle-Format (ab v4.10): pwm1_rc4_nosmd.tar.gz (58K)
| Bauteil | Wert, Ausführung | Reichelt Bestellnr. |
|---|---|---|
| IC1 | Controller AT89Cxx51 | AT 89C2051 PDIP |
| IC3 | IC MAX232 | MAX 232 CPE |
| IC4 | Treiber 7407 | LS 07 |
| FET 1-4 | P-Kanal MOSFET | IRFD 9024 |
| Q1 | Quarz 22,118 MHz | 22,1184-HC18 |
| D1-4 | Diode 1N4004 | 1N 4004 |
| L1-4 | Spule 1500 uH | 77A 1,5M |
| C5-8 | ElKo 100 uF, 16 V | RAD 100/16 |
| C1-4, C13 | ElKo 10 uF | RAD 10/35 |
| C11, C12 | ElKo min. 470 uF, 16 V | RAD 470/16 |
| C16,C18-20 | Tantal Kondensator 100 nF | TANTAL 0,1/35 |
| C9,C10 | Keramik Kondensator 33 pF | KERKO 33P |
| R5 | Widerstand 10 k | METALL 10,0K |
| R7-10 | Widerstand 2k2 | METALL 2,20K |
| SV1-4 | Stiftleiste (Molexbuchse) 3 Pol. | SL 1X36G 2,54 |
| X2 | Klemm-, Schraubanschluss oder Stiftleiste | AKL 055-03 |
| X1 | Sub D9 Buchse | D-SUB BU 09EU |
| IC Sockel | GS 14, GS 16, GS 20 | |
| serielles Verlängerungskabel | AK 230 |
Gesamtpreis zur Zeit der Erstellung: 11,29 Euro. Hinzu kommt noch das Platinenmaterial.
Beschreibung
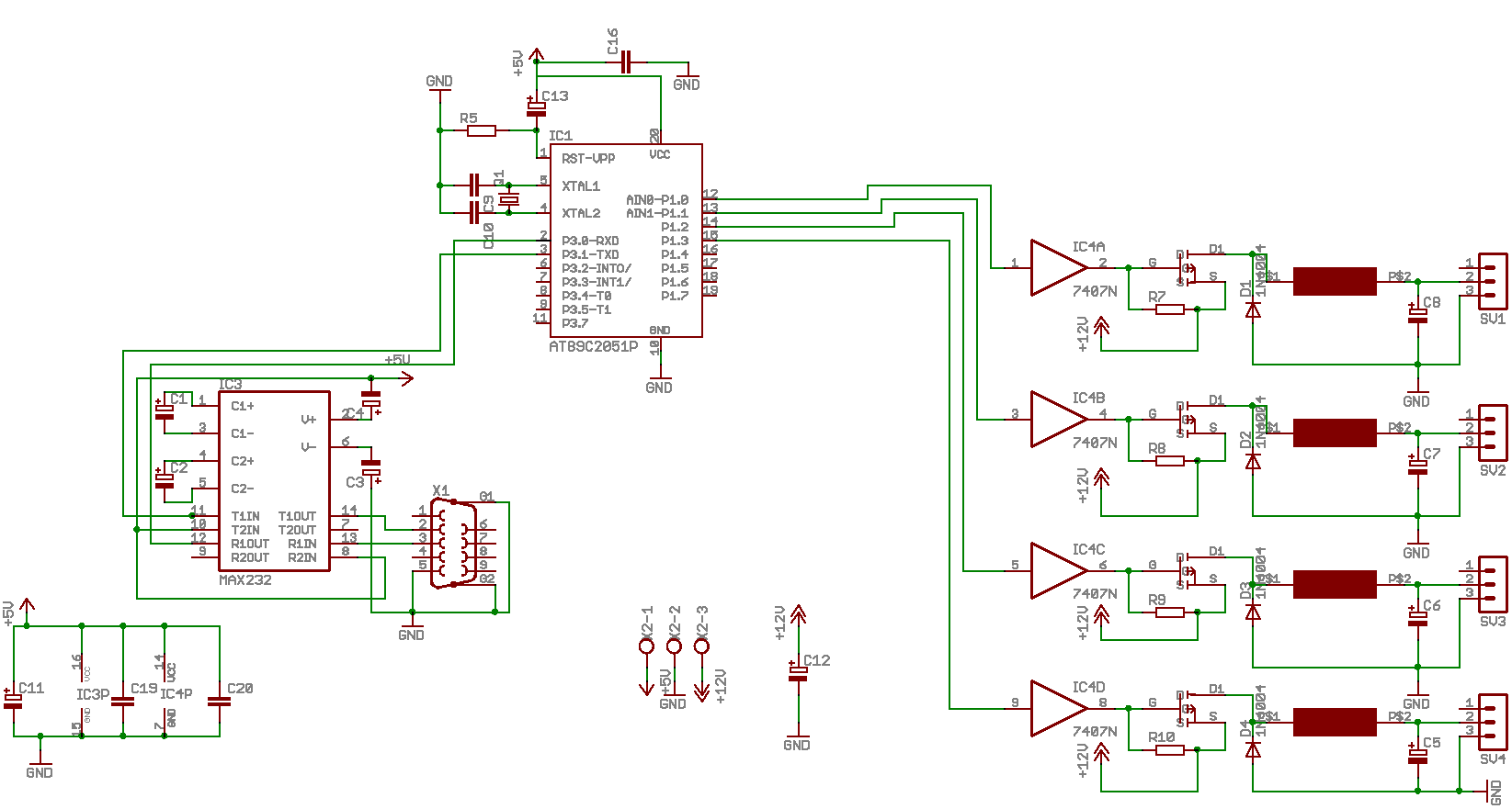
Der Controller IC1 erzeugt die 4 PWM-Kanäle und übernimmt die Kommunikation
mit dem PC-Programm. Diese erfolgt über dessen integrierte serielle
Schnittstelle. Für die Pegelanpassung von TTL auf RS232 wird wie
üblich ein MAX232 verwendet. Der 7407, ein Open-Collector Treiber,
steuert die FETs, die wegen ihrer Schaltspannung von 12V nicht direkt
am Controller betrieben werden können. Spulen und ElKos (C5-8) der
Ausgangsstufen
glätten die PWM und erzeugen die Gleichspannung mit der schließlich die
Lüfter angetrieben werden können. Die Dioden D1-4 verhindern negative
Spannungen, die durch Gegeninduktion in den Spulen auftreten.
Hinweise zum Aufbau und zur Inbetriebnahme
Den Aufbau auf Lochraster kann ich nur bedingt empfehlen, da ich bei
ungünstigen Masse- und VCC-Wegen (zu lang) schon merkwürdiges
Controllerverhalten (aufschwingen?) beobachten konnte. Dies kann bis
zur Zerstörung des ICs führen. Also auch Vorsicht beim Verändern
des hier vorgestellten (getesteten) Designs.
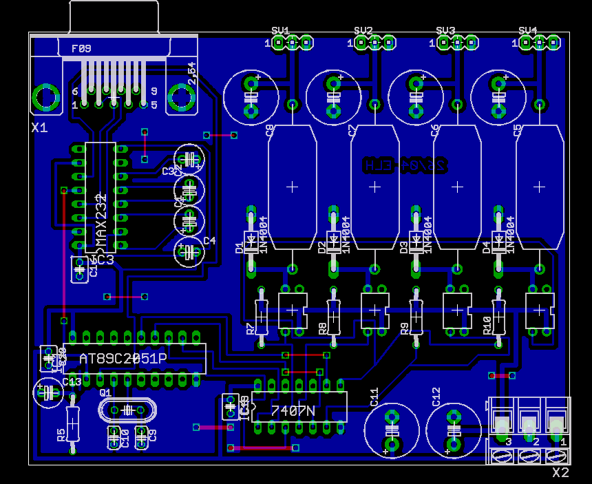
- alle Bohrlöcher der Platine 0,75 mm, außer Stiftleisten, Spulen, Dioden
und große ElKos 0,95 mm
- Befestigungslöcher für die DSUB9-Buchse: 3 mm
- auf die Polarität der ElKos achten (markierte Seite == Masse)
- die Schaltkreise sockeln, damit vereinfacht sich das Debugging und
ein defekter IC läßt sich schneller tauschen
- Vorsicht beim Umgang mit dem PC-Netzteil! Beim ersten Test am besten
alle anderen Verbraucher (inklusive Board) vom Netzteil trennen (bis
auf vielleicht ein
optischen LW oder ähnliches, um dem Netzteil Grundlast zu garantieren).
ATX-Netzteile werden mittels Brücke zwischen dem (meist) grünen Draht
(Pin 14) und einer Masseleitung am ATX Stecker eingschaltet.
- der Anchluss an des PC-Netzteil erfolgt am einfachsten mit einem freien
Floppy-Stromstecker, da hier die gebräuchlichen 2,54 mm Stiftleisten passen
- vor der ersten Inbetriebnahme ohne Schaltkreise die korrekten
Betriebsspannungen an den IC-Sockeln überprüfen
Die Platine funktioniert, wenn:
- keine Schaltkreise warm werden (immer ein gutes Zeichen, ;))
- an den Ausgängen ca. 11,7V anliegen
So vorhanden, kann man mit dem Oszi die PWM-Signale an den Gates der
FETs überprüfen. Eventuell sollte ein besseres Multimeter mit der
Möglichkeit der Frequenzmessung hier auch ca. 8 KHz anzeigen.
Ist alles soweit in Ordnung kann die Lüftersteuerung mit einem freien
COM-Port des PCs verbunden werden. Hierzu wird ein serielles
Verlängerungskabel (kein Nullmodem!) gebraucht. Nach Konfiguration der
COM-Schnittstelle und der korrekten Baudrate (19200 Baud)
sollte die PC-Software
jetzt mit dem Controller der Lüftersteuerung kommunizieren können.